أدوات AI منخفضة الشيفرة لبناء مخطط المعمارية الذكية

من كتل منخفضة الشيفرة إلى مكونات ذكية
هل تذكرون معمارية Lego الخاصة بنا من الجزء الأول، حيث بنينا نظامًا مرنًا مع طبقات قابلة للتبديل باستخدام Supabase وBuildship وOutSystems؟
تخيل الآن أن تصبح كتل Lego هذه ذكية — كتل تناسب بعضها البعض بشكل مثالي ولكنها أيضًا تفكر وتتكيّف وتتحسّن ذاتيًا.
ما هو تطوير منخفض الشيفرة ولماذا هو مهم؟
تطوير منخفض الشيفرة هو نهج لإنشاء البرمجيات يتطلب ترميزًا يدويًا بسيطًا جدًا باستخدام واجهات بصرية ومكونات السحب والإفلات. بدلاً من كتابة آلاف الأسطر من الشيفرة المعقدة، يستخدم المطورون واجهات المستخدم الرسومية لتجميع التطبيقات من مكونات مُعدة مسبقًا. هذا يُدْرِج تطوير البرمجيات في متناول المستخدمين التجاريين والمطورين غير المحترفين مع زيادة إنتاجية المطورين المحترفين.
لا يمكن المبالغة في أهمية تطوير منخفض الشيفرة في بيئة رقمية سريعة اليوم:
- يسرّع دورات التطوير بمعدل 5-10 مرات مقارنة بالترميز التقليدي
- يقلل الدين التقني من خلال فرض أنماط وممارسات متسقة
- يُخفض حاجز الدخول، مما يعالج نقص المطورين العالمي
- يُمكّن من النمذجة والتكرار السريع استنادًا إلى ملاحظات المستخدم
- يخلق كتل بناء موحدة يمكن تعزيزها بقدرات AI
في معماريةنا، يعمل تطوير منخفض الشيفرة كأساس وممكن للأنظمة الذكية، حيث يوفر البيئة المنظمة التي تحتاجها AI لتتفوق حقًا.
قوة أدوات منخفضة الشيفرة ولا كود في تطور AI
هذه الأدوات المنخفضة الشيفرة توفر الأساس المثالي لتعزيز AI لأنّها
- تقدم أنماطًا منظمة وسير العمل
- تحافظ على توثيق واضح وأفضل الممارسات
- توفر دلائل تنفيذ متسقة
- تمكّن نماذج بيانات موحدة
توفر هذه البيئة المنظمة لوكلاء AI أنماطًا واضحة للتعلم والتحسين.
ما هي وكلاء AI؟
وكلاء AI هم كيانات برمجية متخصصة يمكنها إدراك بيئتها، واتخاذ القرارات، واتخاذ إجراءات لتحقيق أهداف محددة. على عكس أدوات الأتمتة البسيطة التي تتبع قواعد ثابتة، تستخدم وكلاء AI تقنيات مثل التعلم الآلي، ومعالجة اللغات الطبيعية، والرؤية الحاسوبية لتكييف سلوكها استنادًا إلى بيانات وتجارب جديدة.
لا تعمل هذه الوكلاء بمفردها — بل تتواصل مع بعضها وتتعاون لحل مشاكل معقدة عبر كامل البنية التطبيقية. يبنون خبرتهم عن طريق تحليل الأنماط في قواعد الشيفرة الموجودة، والتوثيق، وتفاعلات المستخدم داخل بيئاتنا منخفضة الشيفرة.
ماذا يمكن أن يفعل وكلاء AI؟
يحوّل وكلاء AI كل من تطوير البرمجيات وتجارب المستخدم عبر قدراتهم المتخصصة:
- أتمتة المهام المتكررة - يمكن للوكيل توليد الشيفرة، وإنشاء مخططات قواعد البيانات، وبناء مكونات واجهة المستخدم وفقًا للمتطلبات
- توفير المساعدة الذكية - يقدمون اقتراحات سياقية أثناء التطوير ويرشدون المستخدمين خلال العمليات المعقدة
- التعلم من الأنماط - يحلل الوكلاء الحلول القائمة لتحسين توصياتهم وأتمتة السيناريوهات الأكثر تعقيدًا
- كشف الشذوذ - يحددون نقاط الضعف الأمنية المحتملة، واختناقات الأداء، ومشاكل تجربة المستخدم
- تمكين واجهات اللغة الطبيعية - يمكن للمطورين والمستخدمين التفاعل مع الأنظمة من خلال المحادثة بدلاً من الواجهات المعقدة
- التحسين عبر المنصات - يضمن الوكلاء الاتساق عبر منصات مختلفة مع التكيف مع أفضل الممارسات الخاصة بكل منصة
القوة الحقيقية لوكلاء AI تأتي من قدرتهم على دمج هذه القدرات عبر مختلف المجالات، مما يخلق تجربة تطوير تشبه التعاون أكثر من البرمجة.
كيف تساعد أدوات منخفضة الشيفرة في تخصيص وكلاء AI
توفر أدواتنا منخفضة الشيفرة (OutSystems وBuildship وSupabase) بيئات موثقة ومنظمة تمكّن وكلاء AI من إتقان قدرات المنصة المحددة:
وكيل واجهة المستخدم (OutSystems):
- التعلم من مكتبة المكونات والأنماط
- فهم أفضل ممارسات واجهة المستخدم من القوالب
- إتقان التحقق من الصحة من القواعد القائمة
- الاستفادة من سير العمل الموثق
وكيل API (Buildship):
- التعلم من وثائق API والمخططات
- فهم أنماط التكامل
- إتقان التعامل مع الأخطاء من القوالب
- الاستفادة من تعريفات سير العمل
وكيل قاعدة البيانات (Supabase):
- التعلم من هياكل المخطط
- فهم أنماط الأمان
- إتقان علاقات البيانات
لننظر كيف يخلق هذا التطور نظامًا أكثر ذكاءً يعزز تجارب التطوير والمستخدم.
كيف يحول وكلاء AI الذكيون مسار المستخدم
لنر كيف يعمل هذا التطور عمليًا مع عمليتنا للتحقق من معرفة العميل (KYC)
تطور عملية KYC

بعض التحسينات الرئيسية لـ AI مقابل التدفق التقليدي:
- الإرشاد في الوقت الحقيقي يحل محل النماذج الثابتة
- التحقق بواسطة AI يمنع الأخطاء
- حل المشكلات الآلي
- التعلم من كل تفاعل
الجزء الأفضل أن التحول ذو جانبين: يحصل المطورون على أتمتة ذكية بينما يختبر المستخدمون تفاعلات أكثر تفكيرًا. بعد رؤية التحسينات في مسار المستخدم، لننظر كيف يعزز وكلاء AI عملية التطوير.
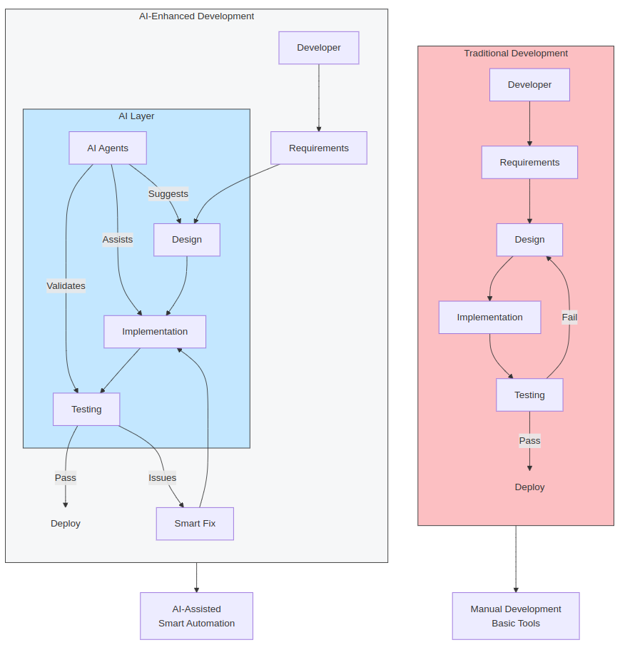
كيف يحول وكلاء AI الذكيون عملية التطوير
لنر كيف يحول هذا التطور عملية التطوير نفسها
لا شيء

بعض التحسينات الرئيسية لـ AI مقارنة بالتطوير التقليدي:
- تسريع عملية التطوير
- التنفيذ الآلي
- تحسين الجودة
مستقبل المعمارية الذكية: من الأتمتة إلى التعزيز
يمثل التحول من هيكل Lego-block الأصلي إلى نظام معزز بالذكاء الاصطناعي أكثر من مجرد أتمتة؛ إنه يتعلق بخلق نظام بيئي ذكي يستفيد منه كل من المطورين والمستخدمين من خلال الخبرة المتخصصة في الأدوات والتعاون السلس. من خلال البناء على الأساس القوي لأدواتنا منخفضة الشيفرة، نحن نخلق نظامًا يتكيف مع التغيير ويدفع التحسين بشكل نشط.









